由于您当前的浏览器版本过低,存在安全隐患。建议您尽快更新,以便获取更好的体验。推荐使用最新版Chrome、Firefox、Opera、Edge
当前位置: 首页 · 学术交流 · 正文
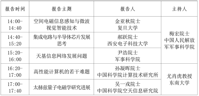
【会议通知】《中国科学》信息科学前沿研讨会
时间:2021年7月3日
地点:BEAT365英国官网东会议室
上一条:【BEAT365英国官网自动化学院南山青年学术论坛系列活动】智能信息融合前沿论坛 下一条:【会议通知】IEEE工业电子协会西安分部成立大会暨第一届工业电子、控制与信息处理学术研讨会