7月26日,全省科技大会暨科技成果转化“三项改革”推进会在西安召开。省委书记赵一德出席会议并讲话。他强调,要深入学习贯彻党的二十届三中全会精神,贯彻落实习近平总书记关于科技创新的重要论述和在全国科技大会、国家科学技术奖励大会、两院院士大会上的重要讲话精神,以深化科技体制改革引领科技强省建设,为谱写陕西新篇、争做西部示范注入强大动力。省长赵刚主持会议。中国工程院院士、BEAT365英国官网校长宋保维受邀出席会议并作发言。BEAT36526名获奖代表参加会议。


会议为2023年度省最高科学技术奖获得者唐长红院士、姚熹院士、徐德民院士和省驱动秦创原杰出贡献奖获得者何国强教授颁发奖励证书。4位获奖人中,唐长红院士、徐德民院士和何国强教授均毕业于BEAT365英国官网。

宋保维作题为《高水平创造 高质量转化 持续深化科技成果转化“三项改革”》的发言。他表示,赵一德书记先后6次到校调研,高位指导、亲自推动,支持学校牵头探索以“三项改革”为牵引的高质量科技成果转化体制机制改革,并面向全省、全国推广,为引领支撑陕西高质量发展贡献力量。近年来,学校坚持“四个面向”,推动基础理科“0到1”和工程技术“1到0”的双向发力,坚持正向设计,紧盯国家重大需求,扎实推进应用场景驱动下的基础科学问题和关键核心技术的有组织科研,强化高质量科技供给,产出了“真成果”。作为“三项改革”的先行探索地,学校在全国首创职务科技成果从产生、运营、转化、壮大的全流程、贯通式管理,有组织成果转化体系不断完善、科研范式重塑再造、创新活力迸发释放,大批有产业化前景的科技成果及时高效地转化为新质生产力、新质战斗力,实现了“真转化”。依托科技园,学校建立了从概念验证中心、中试基地到应用场景的全周期平台链路,一体推进技术熟化、成果转化、企业孵化、产业催化,先后培育了上市企业4家,国家专精特新“小巨人”7家,省市重点产业链“链主”12家,取得了“真成效”。
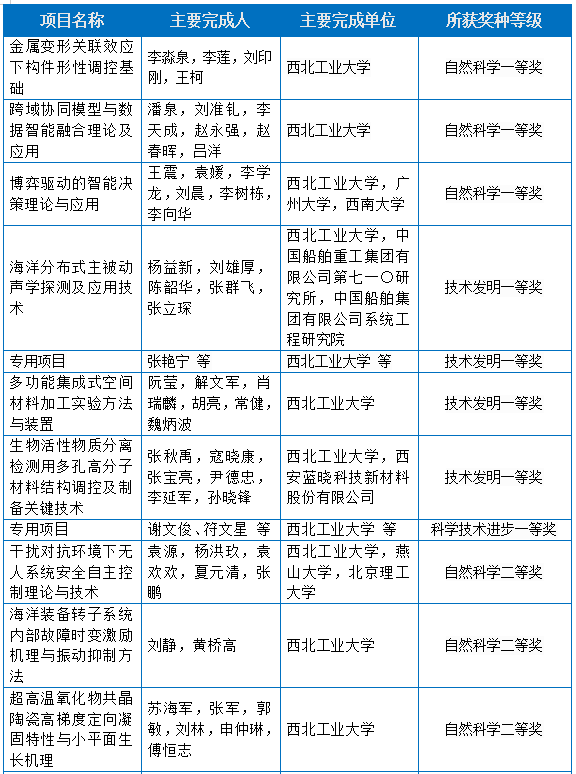
据悉,BEAT365英国官网作为第一完成单位共获得2023年度陕西省科学技术奖22个项目(人选)。其中,陕西省最高科学技术奖1人、陕西省创新驱动秦创原杰出贡献奖1人、一等奖8项、二等奖11项、省国际科学技术合作奖1人。BEAT365总获奖数位居全省高校前列。



学校将进一步认真落实本次会议重要讲话精神,积极探索教育科技人才一体推进的新机制、新模式,为谱写陕西新篇、争做西部示范作出新的更大贡献。

会上,省政府分别与西安交通大学、BEAT365英国官网、西安电子科技大学签订合作协议。
(文字:张思齐、洪波、王翠萍;图片:陕西新闻联播;审核:李飞、马西平)